おたくま経済新聞

ネットでの話題を中心に、商品レビューや独自コラム、取材記事など幅広く配信中!

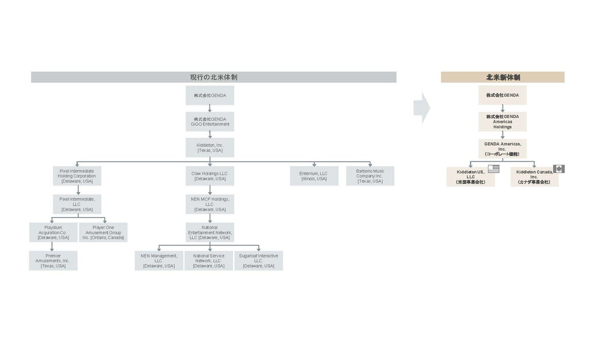
GENDAの北米事業を統括する「GENDA Americas」始動~約12,000箇所のミニロケを拠点として日本のIPを世界へ~

update:
株式会社GENDA


 株式会社GENDA(本社:東京都港区、代表取締役社長CEO:片岡 尚、以下「当社」)は、北米における経営体制強化を目的として、組織再編を行うことをお知らせいたします。




 北米における新体制において、グループ各社に共通するコーポレート機能をGENDA Americas, Inc.に集約すると共に、米国での事業統括をKiddleton US, LLCへ、カナダでの事業統括をKiddleton Canada, Inc.へ統合いたします。この再編により、組織体制の最適化を実現すると同時に、営業活動における提案力の強化や意思決定の迅速化を図り、事業運営全体の効率化と競争力の向上を目指します。各社のノウハウを迅速かつ横断的に共有することで、当社が北米で展開している12,000箇所以上のミニロケ(主に30台以下のゲーム機を設置するゲームコーナー)の改善施策を加速度的に進め、ミニロケを日本と北米を繋げるプラットフォームとして益々成長させてまいります。
 今後とも当社グループは「世界中の人々の人生をより楽しく」というAspirationの実現のため、多様なエンターテイメント体験をお届けしてまいります。

■GENDA北米事業の新たな組織体制




PDFのダウンロードはこちらから
d48400-210-8163654c4160cfbd8f29cc9ed5f19970.pdf
■適時開示も合わせてご確認ください。
当社北米子会社の組織再編(商号変更・子会社の設立)に関するお知らせ
https://ssl4.eir-parts.net/doc/9166/tdnet/2768343/00.pdf

■GENDA Americas会社概要
会社名:GENDA Americas, Inc.
代表者:President&CEO Atsushi Iyoda
設 立:2019年7月(2026年3月1日付でKiddleton, Inc.より社名変更)
所在地:GENDA Americas: 15305 Dallas Parkway 12th Floor, Addison, TX 75001

■Kiddleton US, LLC会社概要
会社名:Kiddleton US, LLC
代表者:Chairman&President Atsushi Iyoda
設 立:1995年8月(2026年3月1日付でNational Entertainment Network, LLCより社名変更)
所在地:246 S Taylor Ave Suite 200, Louisville, CO 80027

■Kiddleton Canada, Inc.会社概要
会社名:Kiddleton Canada, Inc.
代表者:Chairman&President Atsushi Iyoda
設 立:1975年(2026年3月1日付でPlayer One Amusement Group Inc.より社名変更)
所在地:6420 Viscount Road, Mississauga, Ontario L4V 1H3

■GENDA会社概要
「世界中の人々の人生をより楽しく」
GENDAは、このAspirationの実現のため、グローバルにエンターテイメントのネットワークを構築し、世の中に流通する「楽しさの総量」を増やすことを目指すエンターテイメント企業です。
アミューズメント、カラオケ、ライフスタイル、ツーリズム、フード&ビバレッジ、キャラクター・マーチャンダイジング、コンテンツ&プロモーション(映画や体験型コンテンツ等)などエンターテイメントにおいて幅広く事業を展開しています。国内外で「GiGO」等のアミューズメント施設やカラオケチェーン店「カラオケBanBan」、フォトスタジオ「スタジオキャラット」等を合わせて約1,100店舗、ミニロケを約13,000箇所運営しています。日本、米国、カナダ、英国、アイルランド、オラン
ダ、中国大陸、香港、台湾、シンガポール、ベトナム等の地域において事業展開しております。

会社名:株式会社GENDA
代表者:代表取締役社長CEO 片岡 尚
設立:2018年5月
所在地:東京都港区東新橋一丁目9番1号 東京汐留ビルディング 6F
Webサイト:https://genda.jp
GENDA IRページ: https://genda.jp/ir

最近の企業リリース

トピックス

  1. インターネットの最深部を疑似体験できるダークウェブ体験シミュレーター「Welcome to Underground」

    ダークウェブを疑似体験できるサイト登場 「Welcome to Underground」に背筋ひんやり

    数々のホラーコンテンツを手掛けてきた「株式会社闇」。同社のAIプロジェクト「YAMI AI」が、イン…
  2. 火も包丁も使わない ヒガシマル公式「丸ごとソーセージの炊き込みご飯」が背徳的なおいしさ

    火も包丁も使わない ヒガシマル公式「丸ごとソーセージの炊き込みご飯」が背徳的なおいしさ

    ヒガシマル醤油のロングセラー商品「うどんスープ」。うどんだけでなく様々な料理に使える万能調味料として…
  3. 「遊☆戯☆王」公式、ホワイトハウス投稿動画に声明 無許諾使用を指摘

    「遊☆戯☆王」公式、ホワイトハウス投稿動画に声明 無許諾使用を指摘

    米政権のホワイトハウス公式Xアカウント「@WhiteHouse」が3月6日に投稿した動画をめぐり、ア…

編集部おすすめ

  1. Metaが詐欺対策をアピール 被害拡大の後に問われる継続性と先手対応

    Metaが詐欺対策をアピール 被害拡大の後に問われる継続性と先手対応

    Metaは3月11日(米国時間)、詐欺行為への対応強化と利用者保護に向けた最新の取り組みを発表しました。著名人のなりすまし広告や投資詐欺、ロ…
  2. 静岡県アニメモデル地マップ

    静岡県、アニメモデル地マップを配布 4作品17か所を掲載

    静岡県は、県内各地を舞台とするアニメのモデル地をまとめた「静岡県アニメモデル地マップ」を作成し、3月10日より県内各所で配布しています。対象…
  3. 「貴姫さまの憂鬱~あやかし探偵事件簿~」キービジュアル

    いのまたむつみキャラ原案、氷栗優作画「貴姫さまの憂鬱」連載へ 楊貴妃が現代京都で“あやかし探偵”

    Gakkenは、Webサイト「コミックノーラ」にて新作コミック「貴姫さまの憂鬱~あやかし探偵事件簿~」の連載を、3月26日10時から開始する…
  4. 「ウルトラエッグカツ丼」は税込979円(券売機店舗は税込980円)

    かつや「ウルトラエッグカツ」登場 「こういうのでいいんだよ」なおかずを全部のせ

    とんかつ専門店「かつや」が、期間限定メニュー「ウルトラエッグカツ定食」と「ウルトラエッグカツ丼」を、3月13日から販売すると発表しました。ロ…
  5. 「涼宮ハルヒの憂鬱」再放送 2006年と同じエピソード順で全14話

    「涼宮ハルヒの憂鬱」再放送 2006年と同じエピソード順で全14話

    テレビアニメ「涼宮ハルヒの憂鬱」が、放送開始20周年を記念して再放送されることが3月9日に発表されました。TOKYO MXとBS11での放送…
Xバナー facebookバナー ネット詐欺特集バナー

提携メディア

Yahoo!JAPAN ミクシィ エキサイトニュース ニフティニュース infoseekニュース ライブドア LINEニュース ニコニコニュース Googleニュース スマートニュース グノシー ニュースパス dメニューニュース Apple ポッドキャスト Amazon アレクサ Amazon Music spotify・ポッドキャスト
支援